“教育的本质意味着,一棵树摇动另一棵树,一朵云推动另一朵云,一个灵魂唤醒另一个灵魂。”教育从来都不是单方面的灌输、包办、代替,而是需要理解、唤醒、点燃。
青岛工程职业学院“我做学生成长导师”活动正是这样一个理解、唤醒、点燃生命的载体。在“三全育人”和“五育并举”理念指导下,学院坚持“学生至上”品牌打造,开展学生综合素质评价改革,创新“综合素质+技能特长”培养模式,努力满足学生个性特点与综合发展多样化需求,引导学生在知识学习、技能培养与品德修养等方面相统一,让每一个人都有人生出彩的机会。“我做学生成长导师”活动就是在此背景下开展的育人实践。
学院将育人视角延展,致力于在“课堂之外”做好教育。那些在传统课堂之外,貌似和学习知识、毕业拿证无关的事,如今被纳入学院导师们的视野,成为学院开展育人工作的重要切入点。导师们根据每位学生的个性成长调配德智体美劳全面发展“良方”,定制符合每一位学子成长的人才培养模式,力求让每名青工职院学子走出校门都是学院的骄傲、社会的脊梁,成为具有青工职院特色的“生活人、经济人、技能人、创业人、合格公民”。而在“教师人人是导师”的氛围影响下,不仅学生们有了突飞猛进的变化,越来越多的教师们育人经验更加丰富、育人理念更加成熟、育人目标更加坚定、职业生涯也更加开阔,学院“教师至上”品牌建设也有了新的内涵。
让每一朵花,都能如愿绽放;让每一位学子,都能有远大前程。这是“我做学生成长导师”活动的初衷,也是青工职院导师们的心愿。无数师生用一次次幸福的“双向奔赴”成就着彼此更加美好而又光明的未来。
以爱之名,护花而生
教育的魅力在于育人。自2019年建校起,青岛工程职业学院这个职教“新人”就在育人这条道路上执着探索,期望打造“为党育人,为国育才”的青工职院新样板、新范式。
“每一位学生都是独一无二的个体。学院这么多学生,如何更好地将育人工作沉下去、到基层,如何更好地发挥老师们护航学生成长的重要作用、实现‘一生一案’,‘我做学生成长导师’活动就是答案。”经过近3年的探索,“我做学生成长导师”活动应运而生,在2022年10月18日的意见征集座谈会上,全院各部门(单位)对这项即将开展的活动饱含期待。

图1 “我做学生成长导师”活动意见征集座谈会

图2 学院印发《我做学生成长导师”活动方案》
在开展“我做学生成长导师”活动之前,学院相关部门进行了广泛的调研和资料搜集,深入了解学生的需求,制定了《青岛工程职业学院“我做学生成长导师”活动方案》。可以说,这项活动汇聚了学院上下的集体智慧,也凝聚了学院真心做“真教育”的教育大爱。

图3 “我做学生成长导师”活动启动仪式
2022年11月24日,学院隆重举行2022年开学典礼暨“我做学生成长导师”启动仪式,311名教师和622名学生正式“配对”成功。学院党委委员、副院长高桥作为活动分管领导在启动仪式上谈到:“高职院校学生在校时间只有三年,与本科院校相比,显得有些‘匆忙’。有的学生在进行学习规划、生活选择、择业创业时不免出现迷茫情绪。我们希望大家能够记得这里始终有一群人,以爱筑桥,以心相伴,陪伴大家经历所有美好和迷茫。”

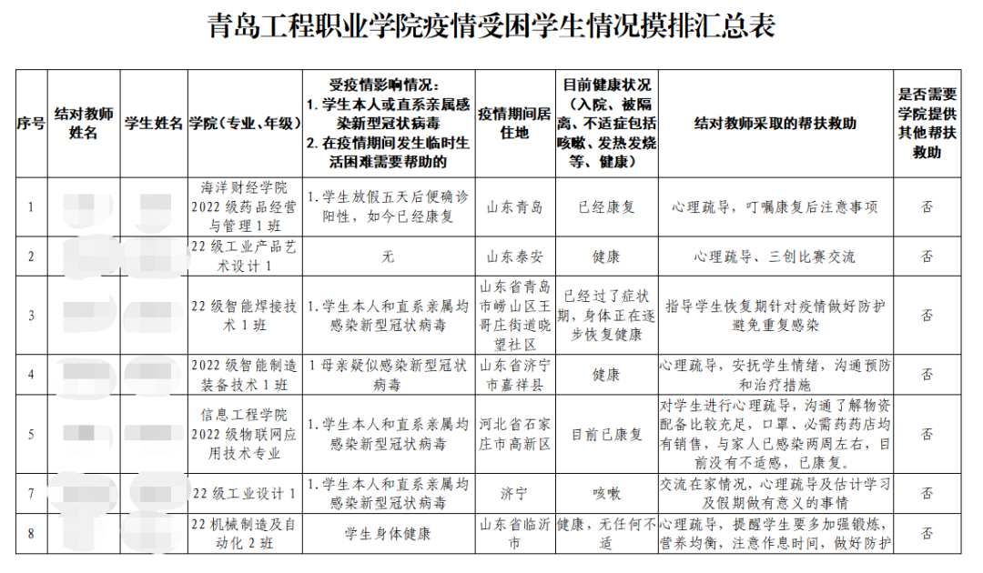
图4 各成长导师填写“学生情况摸排汇总表”
承诺的注脚是实践。学院与广大学子们的“约定”立刻在不久后的2022-2023年寒假兑现。当时归家离校的学生面临着三年以来抗击新冠病毒感染的新考验。学院坚持“关心不放假”“关爱不打烊”。在学院党委领导带头下,全体成长导师顶着高烧、哑着嗓子通过电话联系、微信沟通、联络家长等形式,对结对学生的身体健康状况、心理健康情况等进行详细了解,坚持做好学生的思想教育与心理疏导工作,引导学生理性认知病毒、缓解焦虑情绪,增强战胜病毒的信心。学生郭锡同说:“当生病后收到结对老师们关心的那一刻,我觉得‘幸福’这个词是可以具象化的,学院给我带来了满满的感动。”
春风化雨,桃李芬芳
“亲切、博爱、睿智,虽然我觉得仅仅用词语表达不能概括王老师的好,但这三点是他身上最值得我去学习的地方。王老师真真切切地和学生们打成一片。他既是老师又是长辈更是我的‘忘年交’。”结对一年后,2022级赵梓恒分享了他参加“我做学生成长导师”活动、成为学院党委书记王铨结对学生的成长变化和内心感受。“我很庆幸并感恩自己能够有王老师作为我的成长导师。未来我将会沿着王老师指引的方向坚定地走下去。”

图5 导师王铨与两名2022级结对学生薛世栋(左一)、赵梓恒(右一)合影留念
从一年前的懵懂稚嫩到如今的知行有度;从盲目跟风“专升本”到脚踏实地苦练技术技能;从“两耳不闻窗外事”的“粗线条男孩”到主动帮助父母打理家中小店、向老师同学推销自家产品;从不善言谈的“腼腆少年”到积极参加高招会、协助老师开展工作......导学导思、导行导心,导师王铨躬身力行,细心悉心呵护,将自己的育人理念践行在与赵梓恒交流沟通的一言一行之中。“孩子长大了,我非常放心放手让他去闯自己的路,相信他未来一定会大有作为。”王铨说。


图6-7 赵梓恒每个假期都会主动撰写假期报告并跟导师交流
围坐畅谈、嘘寒问暖、共读一本书,这是成长导师、学院党委委员、纪委书记、监察专员曹显春和孙庆禄、马荣政每月独有的“约会”。自结对起,导师曹显春就鼓励结对学生注意培养自己的“综合素质+技能特长”。“大学时光短暂,转瞬即逝。希望你们能够把握当下时光,学好专业知识技能,培养自己的兴趣爱好,把青年学子的创造力、能动力、坚持和责任更好地融入到国家社会发展之中。”曹显春常常鼓励两名结对同学立大志、尚大德、吃大苦、成大才,并针对性对他们思想、学业和就业方面进行指导,引导他们共读《求异》等开拓思维的书籍。在曹显春的鼓励指导下,孙庆禄的成绩显著提高,并希望能在新的一年里“获得国家奖学金”;马荣政成功考取工业机器人现场编程证书,技术技能方面有了新突破新进步,也成为了学院篮球社的主力队员。“砥砺奋进是对师恩最好的致谢。”两位同学说,他们不善言辞,只能以自己的行动努力奋斗,表达内心对导师的感恩。


图8-9 导师们与结对学生面对面交流


图10-11 导师们与结对学生线上交流


图12-13 导师们为结对学生提供学业和技能指导、社会实践指导、就业指导、兴趣帮扶等
导师连雯和“两个小姐妹”互相成就、导师张盈与结对学生共同成长、导师丁一与她的“刘姓小队”收获满满……2022—2023年,622对师生中有许多感人至深、情深义重的故事在上演,每一名学子在技术技能、兴趣爱好、社会实践、心理健康、家庭关系等方面都有成长与突破在不断刷新。结对师生们用一年的时光一起书写了“我引方向你成长,我待欣赏你绽放”青工职院特色的育人篇章。



图14-16 结对活动中,家校共育、师生共读一本书、师生共同制作水火箭等创新形式层出不穷
学生服务只有“进行时”,没有“完成时”。“与2022级同学结对不是一时的,我们希望与学生建立长期联系,哪怕是学生毕业后也能够持续交流,期待成为彼此一生的朋友。”类似的话语,多次出现在导师们所提交的《“我做学生成长导师”活动导师工作手册》之中,蕴含着无限的“拳拳赤子心”“绵绵师生情”。教育是一场慢的艺术,相信2022—2023年里导师们与2022级学生共同栽下的“成长小苗”终有一天会长成“参天大树”。




鲁公网安备 37021402001348号